
2024年9月6日,在第十三届中国罕见病高峰论坛开幕式上,《时不我待:中国罕见病立法研究报告》研究成果正式发布,该报告在国内第一次全面梳理和论证了中国罕见病立法工作的必要性和可行性、立法方向和意义、立法目标和路径,为罕见病患者的法律权益保障发声呐喊,同时结合国际经验和中国多年实践经验,希望给立法工作者、政策制定者和研究者提供一份翔实的案头资料,以加速推动罕见病立法工作的实现。
第四章
通向光明一罕见病立法的路径和建构思路
第三节 地方试点:自下而上多点验证
在改革开放的四十多年中,地方试点的作用尤为重要。在自上而下的顶层推动较难实施时,地方政府可以作为罕见病立法的试验田,为全国性立法探索方向和内容。
从“硬实力”来看,我国各地区资源禀赋差异大,经济发展水平不同、优势产业不同,财政支持能力不同、医保基金的筹资和可支付能力不同,对罕见病的诊疗支持能力也有所不同。从“软实力”来看,各个地区在罕见病保障的认知观念、思路和逻辑也不同,在罕见病相关的保障模式、产业发展思路、方法和技术手段上也呈现出了不同的选择,因此,我国不同地区对罕见病的诊疗保障能力和产业发展现状有诸多差别。
也正是因为这些地区间的差异,让地方试点罕见病立法成为可能。过去十几年来,我国罕见病的发展离不开部分地区的“勇于尝试”,甚至可以说部分地方走在了国家行动之前,正是一些成功的地方模式,影响了国家层面的变化。
如2012年开始实施的青岛特药特材模式,是最早对罕见病等创新药进行医保谈判的地区,它启发了后来的江苏模式、浙江模式,继而成为全国层 面执行至今的医保谈判模式。再如2016年,上海市卫健委发布了《上海市主要罕见病名录(2016年版)》,这是我国最早的政府出台的罕见病目录,也成为2018年国家卫健委出台《第一批罕见病目录》的重要参考。地方罕见病模式探索如同漫长黑夜里的寻光之旅,为我国未来罕见病发展模式的建立贡献了许多可圈可点的方法和经验。
在走地方试点路线时,最为关键的是来自中央的授权或许可。最近三年, 一度活跃的地方政府在罕见病保障上停步不前,最大的挑战是国家局的“医保待遇清单制”在实践中极大地约束了地方的探索,让《中共中央国务院关于深化医疗保障制度改革的意见》中对“探索罕见病用药保 障机制”的路径无法真正落地。例如浙江、江苏的“罕见病专项基金”政策,过去三年已是名存实亡,由于“待遇清单”的限制,两个省份已暂停新增纳入罕见病药物,只有2021年之前纳入的个别罕见病药物还能继续享受其专项基金报销。
通过地方试点突破进而推广到区域整体,而后又根据各地方特点进行优化和实践。先由中央指 点发展框架及方向,后由地方探索落地细节,最终形成全国层面的规范化政策。地方试点先行,还可及时发现和解决立法实践中的问题,获得经验反哺国家层面的立法,以示范激励其他地区跟进,逐步塑造全国范围内罕见病立法的共识和浪潮。
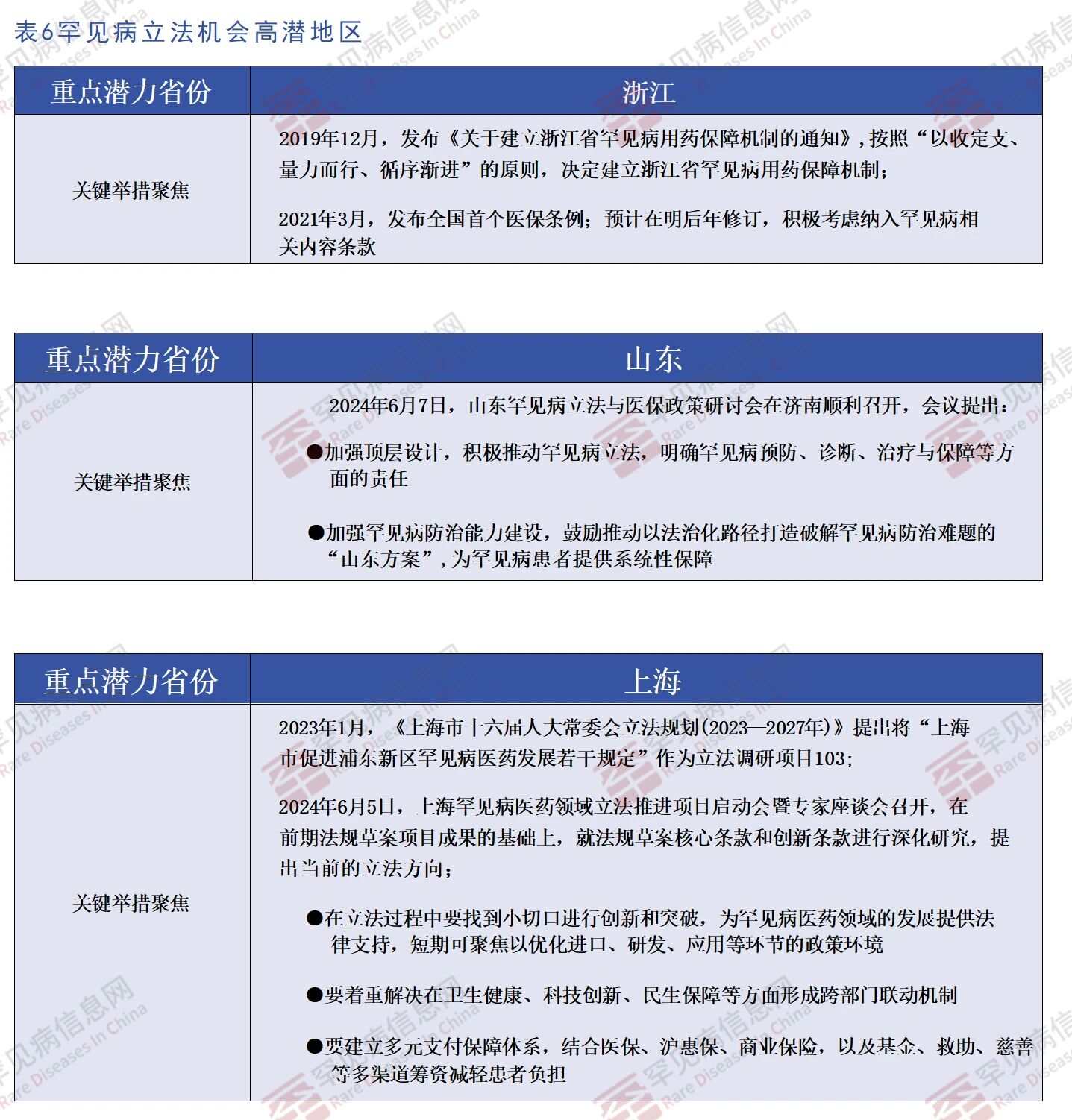
地方试点通过识别并利用各省现有的对罕见病的资源禀赋和推动立法的机会,在此基础上针对性实现具体的罕见病立法。资源禀赋可以具体理解为该省在医疗健康方面的政府关注度、财政能力、医疗健康体系成熟度等;机会则是指该省在罕见病方面已有的条例、规定、政策等。目前,根据各省份在这两个方面的表现,可分为四组并优先关注其中三类,针对性地寻找立法机会。
向下滑动阅览更多
●对于资源强时机好的地区,如江苏、上海、浙江等,这些地方不仅经济实力雄厚,医疗资源集中,而且在政策支持上也表现出色,这些地区充分有能力在罕见病领 域进行深入的探索和实践。
●江苏省:将罕见病相关内容,直接作为《江苏省医疗保障条例》一部分,直指罕见病立法最深层的资金需求,建立了多渠道筹资机制;但或因条例发布的契机难寻、政策时间窗口窄,并未能落实相应抓手,难以再进一步,期待后续修订机会
●上海市:在2023年最新的五年立法规划《上海市十六届人大常委会立法规划》中, 设立了“促进浦东新区罕见病医药发展若干规定”的调研项目
●浙江省:依靠天时地利人和,成为全国第一个通过省级医保条例的地区;期待借助明后年修订窗口,将罕见病条款纳入
●对于那些资源强但缺乏立法契机的地区,比如山西、广东和湖南,需要通过政策引导和激励机制来培育相关政策氛围,创造立法和修订的机会。例如,山西省在《“十四 五”医疗保障事业发展规划》中提出了研究探索罕见病用药保障机制,而广东省则在 《广东省基本医疗保险、工伤保险和生育保险药品目录》中纳入了多种罕见病用药,这些都是积极的尝试和创新。
●至于资源相对不足但具备潜在立法机会的地区,如云南和天津,可寻找小切口开展行动,同时积累资源和能力。云南省在《云南省人民政府2023年度立法工作计划》中提出了医疗保障条例草案的制定计划,而天津市也在《天津市医疗保障发展“十四五”规划》中探索了罕见病用药保障机制,充分把握相应的时机。
地方试点路径允许各地区根据自身特点和需求,制定和实施符合当地实际情况的罕见病政策。 这样的分层次、差异化的探索,有助于发现和解决在立法过程中可能遇到的各类问题,从而为全国范围内的立法工作提供实践基础和理论支撑。此外,地方试点的成功实践可以激发其他地区的积极性,形成一种良性的竞争和学习机制,推动全国范围内的立法进程;确保罕见病立法 更加贴近民众需求,更加具有针对性和实效性,最终实现对罕见病患者权益的全面保障。
在地方试点的思路下,部分地区如深圳,已积极运用地方立法权在卫健领域推动了具有创新性的立法探索。这一实践展示了地方试点如何有效推动健康政策的深入实施和创新,为其他地区开展罕见病立法提供了宝贵的经验和示范。
除深圳外,以下省份与城市也是未来3年内可重点关注,在罕见病领域有立法突破潜力的地区:
除此以外,民族自治地区以其特殊的人口构成和法律地位,也为罕见病立法提供了另一种突破机会。根据宪法和《中华人民共和国民族区域自治法》的相关规定,民族自治州享有独立立法权:在不违背宪法和法律的原则下,民族自治州可根据民族自身特点制定自治条例和单行条例,采取特殊政策和灵活措施,加速本地经济、文化建设事业的发展。
而在民族聚集地区,由于地理条件和种族遗传因素,罕见病有可能成为地域性高发健康问题。如广西,作为地中海贫血高发的地区,已经在该病的防治政策上展现出积极的作为,通过主动建立覆盖地贫全周期的医防协同机制,初步建立起地贫防治和医疗救助保障的政策体系,为罕见病立法先行打下了良好基础。


◀ 重磅报告 报告获取 ▷
《时不我待:中国罕见病立法调研报告》请通过下面二维码获取,也欢迎罕见病行业从业者、媒体记者、患者家庭、政府部门能将本报告传阅给更多政策推动者。期待更多读者对报告提出批评建议!
义卖价:29元
费用仅包含设计/印刷/邮寄等成本费。