依托咪酯(etomidate)是一种静脉用麻醉诱导剂,因其能强效抑制11β-羟化酶(CYP11B1),阻断皮质醇合成的最后步骤,被“超说明书”用于治疗严重库欣综合征(CS),尤其适用于无法耐受口服药物或需快速控制高皮质醇血症的危重患者。在库欣病中,其使用主要限于急性、重症高皮质醇血症的桥接治疗,如严重感染、高血压危象、急性精神障碍或术前准备。依托咪酯起效迅速,皮质醇水平通常在12–24小时内下降,部分患者在数小时内即可见效。以下是使用方法和注意事项。
1,依托咪酯有脂肪乳剂型和溶于丙二醇的水剂两种剂型,优选脂质体依托咪酯(即脂肪乳剂)静脉输注,避免高渗的丙二醇,降低注射痛和溶血风险。静脉输注通常不需要稀释,直接泵入原液,持续静脉输注给药。如果是溶于丙二醇的水剂依托咪酯,建议原液经中心静脉导管输注,以减少丙二醇溶剂所致的血栓性静脉炎和肾损伤风险。
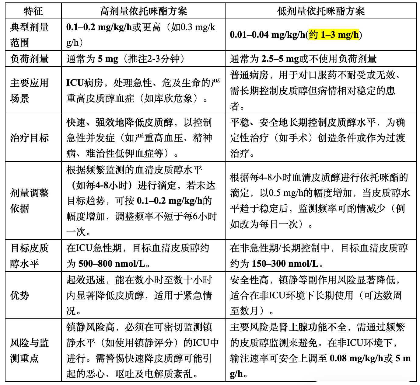
2,剂量:分为ICU内的高剂量“冲击/快速控制”模式和普通病房的低剂量“缓慢/安全控制”模式。
(1)高剂量范围(约0.1–0.2 mg/kg/h)的速率。
负荷剂量(2.5~5Mg,推注2-3分钟)后,持续输注起始速率为0.2 mg/kg/h。
目标:快速、强效地降低危及生命的极高皮质醇水平。
场景:主要用于重症监护病房(ICU),处理急性、严重的库欣综合征危象。
特点:起效更快,但镇静等副作用风险显著增加,因此必须在可密切监测镇静水平的ICU中进行。
(2)低剂量方案(如0.01–0.02 mg/kg/h)的速率开始输注。
可使用2.5 mg负荷剂量(推注2-3分钟),随后以0.01–0.02 mg/kg/h(约1–2 mg/h) 开始输注。
低剂量方案:对于非ICU或病情相对稳定者,0.02–0.04 mg/kg/h(或2-3 mg/h)(平均0.025 mg/kg/h)亦可有效控制皮质醇,且无需ICU监护, 输注速率可以安全地上调至0.08 mg/kg/h 和5 mg/h。
目标:平稳、安全地长期控制皮质醇水平,避免肾上腺功能不全和镇静副作用。
场景:适用于普通病房,用于对口服药不耐受或无效、但病情允许在非ICU环境下管理的患者。
特点:起效相对较慢,但安全性高,适合长期输注(数天至数月)。
3,剂量需个体化并根据目标血清皮质醇水平动态调整
(1)血清皮质醇:每6–12小时监测,作为剂量调整的主要依据。24小时尿游离皮质醇(UFC)可作为辅助指标,但因依托咪酯的半衰期短,血清皮质醇更适用于急性期监测。
(2)检测方法干扰:依托咪酯会抑制11β-羟化酶,导致其前体11-脱氧皮质醇积聚,11-脱氧皮质醇会与皮质醇在常规免疫测定法中发生交叉反应,导致测得的皮质醇值假性偏高。因此,建议使用质谱法进行监测,以获得更真实的结果。
(3)综合评估:剂量调整不能仅依赖生化指标,还需结合对患者临床状态(如血压、电解质、血糖、感染控制等)的仔细评估。
特别注意:疗效监测需结合生化指标与临床状态,临床评估包括:密切观察血压、血糖、精神状态、感染控制情况及电解质(尤其低钾血症)变化;定期监测肝肾功能,因丙二醇代谢可导致高渗、乳酸酸中毒及急性肾损伤。
(4)快速将皮质醇降至安全范围,具体目标如下:
l在重症监护病房(ICU)的急性期治疗中:
目标血清皮质醇浓度为500–800 nmol/l(18-29 ug/dl)。
l在非急性期或长期控制阶段:
目标血清皮质醇浓度为150–300 nmol/l(5.4-10.9 ug/dl)。
(皮质醇1ug/dl= 27.6nmol/L)
(5)增量和维持:
标准ICU方案建议按0.1–0.2 mg/kg/h 的幅度增加。
在非ICU环境下,调整应更平缓,例如以0.5 mg/h的幅度增加。
当血清皮质醇水平接近或达到目标范围后,应逐渐减少输注速率,直至找到一个能维持皮质醇在目标范围内的最低有效剂量。
例如,从0.04 mg/kg/h起始,根据每日结果逐渐减量,最终在治疗末期将剂量降至0.01 mg/kg/h进行维持。
4,安全性与注意事项
(1) 依托咪酯在麻醉药中有一定的优势:卓越的血流动力学稳定性,对心输出量、血压和心率影响极小,尤其适用于心血管功能差、休克或老年患者的麻醉诱导;此外,它无组胺释放作用,对呼吸抑制较轻。
(2)依托咪酯不良反应:
最常见的是肾上腺皮质功能不全,且效应可持续数周,因药物在脂肪组织蓄积。但这正是严重库欣所需要的疗效。
镇静与中枢抑制:高剂量时显著,依托咪酯的麻醉诱导的标准剂量为0.3 mg/kg(范围0.2–0.6 mg/kg),通常在30-60秒内静脉推注完成,可于60秒内达到满意麻醉效果。
注射痛和肌阵挛:单次注射时,注射部位疼痛发生率较高(可达20%),且肌阵挛或不自主肌肉活动的发生率在22.7%至63%之间。
丙二醇是依托咪酯水剂的关键溶媒和稳定剂,丙二醇毒性:包括溶血、代谢性酸中毒、急性肾损伤,尤其在肾功能不全者中风险增加。
以上不良事件是麻醉科医生少用依托咪酯的原因,但选脂肪乳剂型低剂量短期用于急性、重症高皮质醇血症的治疗是有益的。过去我们医院有这个药,希望医院能继续采购这个药。
5,“阻滞与替代”策略:
部分患者(尤其是ICU中)会采用此策略。即使用依托咪酯将皮质醇抑制到极低水平(甚至检测不到),同时给予外源性糖皮质激素(如氢化可的松)进行替代,以防止肾上腺功能不全。这种情况下,剂量调整的目标是使血清皮质醇达到并维持在替代治疗所需的低水平(例如140-463 nmol/L)。
6,依托咪酯可以与其他降低皮质激素药物的联合使用
对于需要快速降皮质醇的重症患者,依托咪酯单药或与其他肾上腺抑制剂联用是合理选择,例如与奥唑司他联合使用。依托咪酯与卡麦角林的联合使用并非标准治疗,对于病情稳定的库欣病患者,可考虑联合卡麦角林,但卡麦角林抑制糖皮质激素的疗效不很强。
以下表格中的剂量差距反映了两种不同的治疗哲学:ICU内的高剂量“冲击/快速控制”模式和普通病房的低剂量“缓慢/安全控制”模式。临床选择取决于病情的紧急程度、治疗场所和对镇静风险的容忍度。所有方案都强调必须根据频繁的皮质醇监测结果进行个体化的剂量滴定。

注意:(1) 检测方法干扰:依托咪酯会抑制11β-羟化酶,导致其前体11-脱氧皮质醇积聚。11-脱氧皮质醇会与皮质醇在常规免疫测定法中发生交叉反应,导致测得的皮质醇值假性偏高。因此,建议使用质谱法进行监测,以获得更真实的结果(我院无质谱法检测)。
(2)剂量调整不能仅依赖生化指标,还需结合临床状态,包括血压、血糖、精神状态、感染控制情况及电解质(尤其低钾血症)变化,等方面仔细综合评估肾上腺皮质功能状态。
(3)定期监测肝肾功能,因丙二醇代谢可导致高渗、乳酸酸中毒及急性肾损伤。
(4) “阻滞与替代”策略
(5) 治疗内源性皮质醇增多症的联合用药。
总结:尽管依托咪酯未获FDA批准用于库欣综合征,最新系统评价支持其在严密监测下用于各病因所致的严重CS,可单独或联合使用,且在非ICU环境下低剂量应用亦安全有效,选择脂肪乳剂型较好。
具体操作是,根据病情严重度,严重者可以有起始负荷剂量,然后以推荐速率开始持续输注,随后每4-8小时监测一次血清皮质醇,若皮质醇下降不理想,则每6小时上调0.1-0.2 mg/kg/h,在非ICU环境下,以0.5 mg/h的幅度增加。若皮质醇达到目标范围,则逐步下调速率至维持剂量。整个过程中,需注意检测方法的潜在干扰,并始终结合临床表现进行决策。
参考文献
1 Etomidate in Severe Cushing Syndrome: A Systematic Review.Journal of the Endocrine Society, 2025, 9, bvaf039 https://doi.org/10.1210/jendso/bvaf039
2.Is there still a place for etomidate in the management of Cushing’s syndrome? The experience of a single center of low-dose etomidate and combined etomidate-osilodrostat treatment in severe hypercortisolemia. Endocrine (2025) 87:1305–1313. https://doi.org/10.1007/s12020-024-04135-1
3.磷酸奥唑司他治疗库欣综合征临床应用专家共识。国际内分泌代谢杂志2025 年3 月第45 卷第2 期 133-144