一直以来,罕见疾病药物临床研发存在诸多挑战:
由于罕见疾病单病种人数少,患者居住分散,加剧了临床试验招募难度;不同类型的罕见疾病治疗方法的给药途径差异大(口服、静脉输注、皮下注射、鞘内注射等),试验流程复杂,访视方式多样,临床试验周期长,终点指标复杂,儿童等人群需要特殊保护等等,进一步加大了罕见疾病药物临床试验难度。此外,一些罕见疾病患者疾病症状严重,行动不便,限制了患者到研究中心参与临床试验的意愿和能力。因此,探索更有利于患者参与的临床试验新模式将有助于提高罕见疾病药物研发效率。
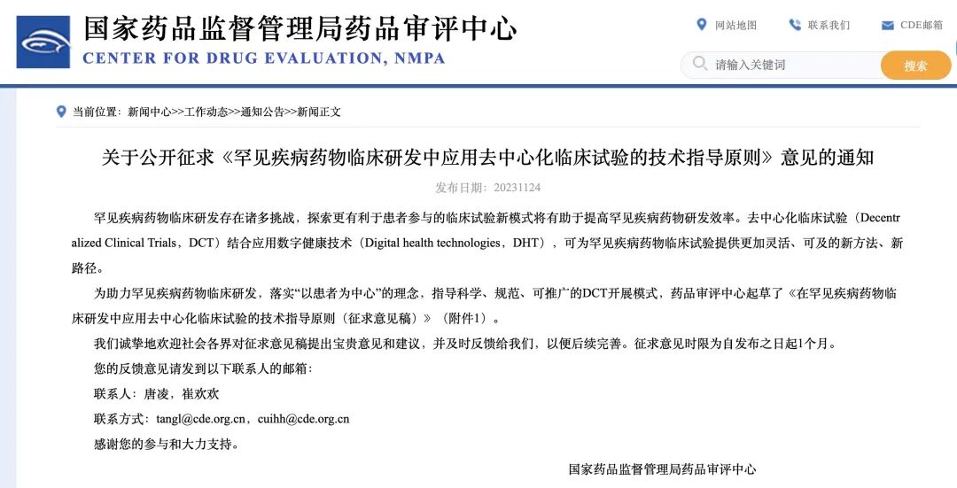
为解决罕见疾病药物研发中面临的患者人群少、分布广泛、随访频率高等关键问题,2023年11月24日,国家药品监督管理局药品审评中心发布“关于公开征求《罕见疾病药物临床研发中应用去中心化临床试验的技术指导原则》意见的通知”,以探索更有利于患者参与的临床试验新模式将有助于提高罕见疾病药物研发效率。
据了解,去中心化临床试验的模式(DCT)可为罕见疾病的临床试验提供更加灵活、可及的新路径。
此次《指导原则》参考借鉴美国和欧盟发布的 DCT 技术指南,按照常规试验流程,对罕见疾病药物 DCT 模式中的可应用场景和元素进行逐条详细说明,并提出在具体应用过程中需关注事项。指导原则符合中国境内现行法律法规,强调遵循 GCP,与 ICH 指导原则无冲突。
以下为通知全文及《征求意见稿》原文:

罕见疾病药物临床研发存在诸多挑战,探索更有利于患者参与的临床试验新模式将有助于提高罕见疾病药物研发效率。去中心化临床试验(Decentralized Clinical Trials,DCT)结合应用数字健康技术(Digital health technologies,DHT),可为罕见疾病药物临床试验提供更加灵活、可及的新方法、新路径。
为助力罕见疾病药物临床研发,落实“以患者为中心”的理念,指导科学、规范、可推广的DCT开展模式,药品审评中心起草了《在罕见疾病药物临床研发中应用去中心化临床试验的技术指导原则(征求意见稿)》(附件1)。
我们诚挚地欢迎社会各界对征求意见稿提出宝贵意见和建议,并及时反馈给我们,以便后续完善。征求意见时限为自发布之日起1个月。
您的反馈意见请发到以下联系人的邮箱:
联系人:唐凌,崔欢欢
联系方式:
tangl@cde.org.cn,cuihh@cde.org.cn
感谢您的参与和大力支持。
国家药品监督管理局药品审评中心
2023年11月24日

*点击阅读原文,获取相关附件

























